PÁGINA PESSOAL

Relatório de caso de uso sobre o desenvolvimento de minha página pessoal de portfólio. A página foi desenvolvida com foco na navegação fluida. O conteúdo é estruturado para destacar informações essenciais como currículo, portfólio e contatos.

Tive como objetivo criar uma página pessoal que apresente os meus projetos de UX/UI Design, destacando identidade, projetos e formas de contato. Me baseando em profissionais renomados na área planejei a estrutura pensando na estética e facilidade para acessar informações essenciais.

O Projeto foi desenvolvido com Figma, CorelDraw e Illustrator como auxiliares gráficos e estabelecido com WordPress e Elementor, junto com inserções de CSS/HTML no corpo do projeto.

I) Escopo – A meta era disponibilizar currículo e links de contato e apresentar projetos desenvolvidos. Junto a isso vem o design limpo e coerente com a identidade pessoal. aliado a uma organização clara e hierarquia visual eficiente. Excerto da análise:

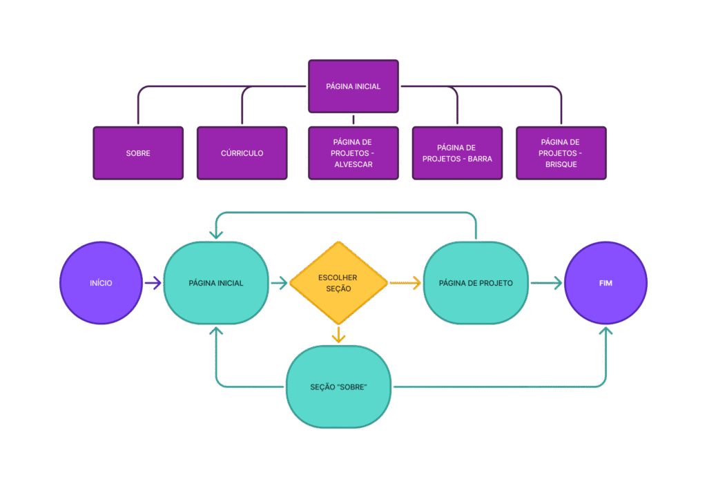
II) Estruturação – A página foi engenhada para conter nome, logotipo pessoal e menu de navegação. A sessãp principal terá uma pequena Biografia e uma imagem de destaque. Os cards conterão descrições e botões para acessar os detalhes. Já o rodapé conterá os contatos, whatsapp, e-mail e LinkedIn.

III) Wireframes – Os arquivos de baixa fidelidade auxiliam no desenvolvimento de protótipos navegáveis no Figma, simulando a experiência do usuário.

Nessa fase os blocos principais são definidos, junto com os botões, imagens e corpo textual. Ao lado pode-se ver a primeira versão do projeto ainda sem a precisão e envelopamento da identidade visual.

IV) Interface – A paleta de cores baseada em tons de vermelho, bege e azul escuro foi definida através do padrão Pantone, transmitindo contraste na página. A tipografia moderna e legível mescla-se aos elementos visuais consistentes com os outros projetos do portfólio

V) Desenvolvimento – A Implementação das seções foi realizada conforme o design desenvolvido. O processo foi realizada através do WordPress e Elementor, contendo inserções de CSS e HTML, além disso foi configurado os links externos presentes no site.

VEJA OUTROS PROJETOS: